喜報:公司在陜西煤業2025年度采(盤)區開采設計及采掘作業規程評比中榮獲佳績
近日,陜西煤業股份有限公司公布了2025年度采(盤)區開采設計及采掘作業規程評比結果。公司憑借扎實的管理功底、精湛的技術實力和突出的創新實踐在參評中脫穎而出,一舉摘得多項榮譽。
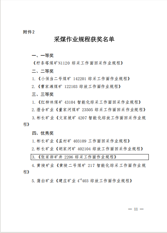
本次參評中,公司自主編制的《張家峁礦井盤區開采設計及優化》以科學嚴謹的設計思路、先進的開采理念和顯著的優化成效,從眾多優秀設計中拔得頭籌,榮獲采(盤)區開采設計一等獎;《5214綜采工作面輔運順槽及聯絡巷掘鋪一體機掘進作業規程》聚焦智能化快速掘進工藝,榮獲掘進作業規程二等獎;《2206綜采工作面作業規程》注重大采高工作面礦壓規律分析與控制,榮獲采煤作業規程優秀獎。這一系列的榮譽是對公司技術管理水平和創新能力的充分肯定,也是公司長期堅持技術創新、強化技術管理、注重人才培養結出的碩果。
本次獲獎設計及作業規程集中體現了公司在生產系統優化、智能化開采、災害防治及綠色礦山建設等方面的深厚積淀與前沿探索,為進一步構建安全、高效、集約型礦井提供了堅實的技術支撐。
榮譽屬于過去,奮斗成就未來。公司將以此次獲獎為新的起點,充分發揮先進典型的引領示范作用,繼續深化技術革新,優化管理體系,不斷提升礦井本質安全水平與核心競爭力,為公司的高質量發展貢獻更大力量!



上一篇:年味正濃,福氣滿堂|公司新春氛圍已拉滿 2026-02-11
下一篇:公司黨委理論學習中心組專題學習陜煤集團、陜西煤業系列會議精神2026-02-10



發布日期:2026-02-11
點擊量:646 作者:賈豆豆 劉建浩 來源: